AnjunaGlow Mini (2026)

work in progress

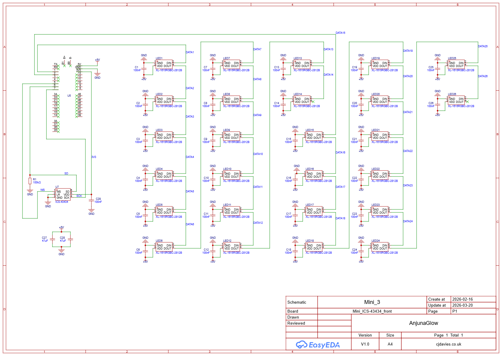
A miniaturization of my previous AnjunaGlow project, based on the logo of the Anjunabeats/Anjunadeep record labels.

XINGLIGHT 1615 LEDs, ICS-43434 I2S microphone, dual-core ESP32-S3 microcontroller, <250mA power consumption for long powerbank runtime, WiFi control with audio reactive effects courtesy of WLED.

05/04/2026 - final batch received from factory, hand soldering of MCUs & conformal coating to come.